Perfilado de sección
-

Profesor Jaime Duván Reyes Roncancio
-
La Investigación Educativa se constituye en una práctica social que el hombre ha instituido para comprender el mundo, se configura como una elaboración sociocultural, un proceso del cual se deriva un tipo de conocimiento que pretende orientar, comprender, explicar, contrastar, proponer y buscar soluciones a problemas de las propias prácticas socioculturales en el campo de la educación. En este sentido, es importante problematizar en sí misma esta práctica desde los presupuestos ontológicos, epistemológicos y metodológicos, trascendiendo una mirada instrumental del proceso investigativo para ubicarlo en una propuesta de orden ideológico, ético, político que aporta una perspectiva de comprensión del fenómeno educativo. Así, la investigación tiene dos propósitos fundamentales, comprender los desarrollos del campo objeto de investigación y aportar en la ampliación y profundización de este mismo, a través de un proceso sistemático que permita construir nuevas perspectivas en relación con los problemas de conocimiento inherentes al campo en donde se ubica la investigación. El seminario II aporta en el desarrollo de los propios objetivos formativos de la maestría en relación con: Desarrollar proyectos de investigación en su campo de desempeño profesional, analizar la relación de la investigación con propuestas curriculares y en el desarrollo de políticas educativas en su campo de formación, desarrollar y asumir procesos de indagación sistemática, sobre objetos de investigación en su campo. En particular este seminario cuestiona el sentido epistemológico y teórico de la propuesta metodológica del trabajo de grado.
Más allá del ámbito educativo, la competencia en STEM es esencial en contextos profesionales y sociales contemporáneos, donde la tecnología juega un papel central. Así, estas habilidades son fundamentales para abordar eficazmente los desafíos actuales y futuros, desde la innovación tecnológica hasta la resolución de problemas globales, asegurando una participación activa y un éxito sostenible en la sociedad moderna.
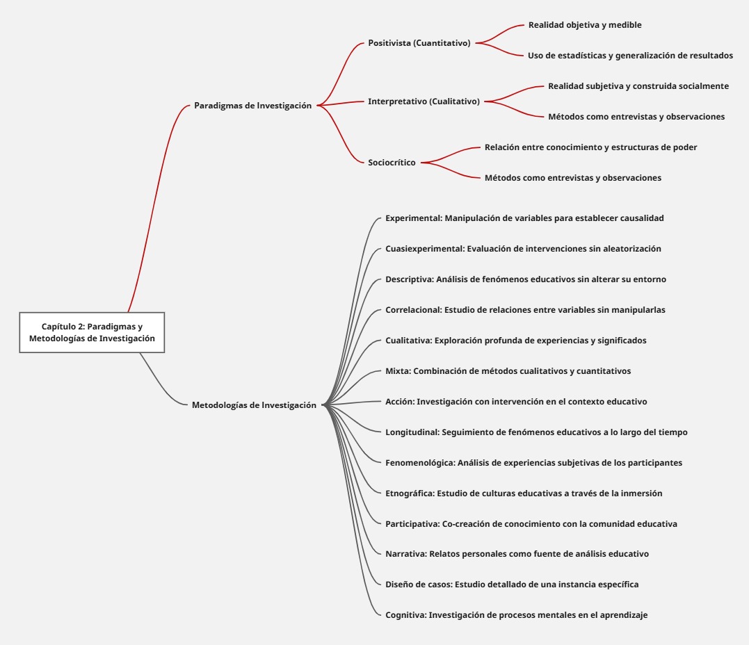
Semana Tema Actividades 1 Presentación Syllabus 2 La fundamentación epistemológica de la Metodología Lectura: Los fundamentos ontológicos y epistemológicos de la investigación cualitativa - Irene Vasilachis de Gialdino 3 La fundamentación ontológica de la Metodología Lectura: Los fundamentos ontológicos y epistemológicos de la investigación cualitativa - Irene Vasilachis de Gialdino 4 Relaciones entre problema de investigación, metodología e instrumentos Lectura: La articulación entre teoría, objetivos y metodología en la investigación social - José E. Zambrano-Mendieta, Kelvin I. Dueñas-Zambrano
Video: DISEÑO METODOLÓGICO
Trabajo en clase: cuadro comparativo de tres artículos científicos sobre resultados de investigación asociados a su tema.
Tarea: Construcción de documento y representación gráfica.5 Socialización de relaciones metodológicas Trabajo en clase: socialización 6 Diario de campo Video: Diario de campo 7 La entrevista Video: La entrevista 8 El Cuestionario Video: El cuestionario 9 La escala Likert Video 1: La escala Likert 1
Video 2: La escala Likert 210 Secuencias de aprendizaje Video: Secuencias 11 Diseño del módulo de implementación Video
Aclaraciones sobre los componentes
Se les entrega la plantilla12 Diseño del módulo de implementación Asesoría 13 Diseño del módulo de implementación Asesoría
Evaluación de avances14 Diseño del módulo de implementación Socialización de módulos 15 Diseño del módulo de implementación Socialización de módulos 16 Examen Final Entrega del módulo de implementación
Evaluación del seminarioxEste es un espacio destinado al acompañamiento del tutor a las actividades y proceso de formación, aquí encontrará las fechas y enlaces a las sesiones de tutoría programadas.
A través de este espacio puede consultar los anuncios y novedades publicados por el docente durante el desarrollo del seminario.
En este espacio, puede realizar preguntas y resolver dudas sobre los temas tratados en el curso. También puede ver preguntas y respuestas de otros estudiantes.
Este es un espacio destinado al acompañamiento del tutor a las actividades y proceso de formación, aquí encontrará las fechas y enlaces a las sesiones de tutoría programadas.
-
Perfilado de sección
-
-
Los estudiantes debenMarcar como hecha
Presentación:__________________________________
-
-
-
-
-
-
-
-
-
-
Los estudiantes debenMarcar como hecha
UNIDAD 1:
-
-
Los estudiantes debenMarcar como hecha
-
-
Los estudiantes debenMarcar como hecha
-
Los estudiantes debenMarcar como hecha
-
Los estudiantes debenMarcar como hecha
UNIDAD 2:
-
-
Los estudiantes debenMarcar como hecha
-
-
-
Los estudiantes debenMarcar como hecha
-
Los estudiantes debenMarcar como hecha
-
Los estudiantes debenMarcar como hecha
-
Los estudiantes debenMarcar como hecha
UNIDAD 3:
-
Los estudiantes debenMarcar como hecha
-
-
-
Los estudiantes debenMarcar como hecha
-
Los estudiantes debenMarcar como hecha
-
Los estudiantes debenMarcar como hecha
-
Los estudiantes debenMarcar como hecha
-
Los estudiantes debenMarcar como hecha
-
Los estudiantes debenMarcar como hecha
-
Los estudiantes debenRecibir una calificaciónRecibir una calificación de aprobado
-
Los estudiantes debenMarcar como hecha
-
Los estudiantes debenMarcar como hecha
-
Los estudiantes debenMarcar como hecha
-
Los estudiantes debenMarcar como hecha
UNIDAD 4:
-
-
-
Los estudiantes debenMarcar como hecha
-
-




-



